Harvesting primordial black holes from stochastic trees with FOREST

Author(s)

Animali, Chiara, Auclair, Pierre, Blachier, Baptiste, Vennin, Vincent

Abstract

We introduce a novel framework to implement stochastic inflation on stochastic trees,modelling the inflationary expansion as a branching process. Combined with the δ Nformalism, this allows us to generate real-space maps of the curvature perturbation that fullycapture quantum diffusion and its non-perturbative backreaction during inflation. Unlike latticemethods, trees do not proceed on a fixed background since new spacetime units emerge dynamicallyas trees unfold, naturally incorporating metric fluctuations. The recursive structure ofstochastic trees also offers remarkable numerical efficiency, and we develop the FOrtran RecursiveExploration of Stochastic Trees (FOREST) tool and demonstrate its performance. We showhow primordial black holes blossom at unbalanced nodes of the trees, and how their massdistribution can be obtained while automatically accounting for the “cloud-in-cloud” effect. Inthe “quantum-well” toy model, we find broad mass distributions, with mild power laws terminatedby exponential tails. We finally compare our results with existing approximations in theliterature and discuss several prospects.

Figures

Elementary vertex of a stochastic tree, where one parent Hubble patch $i$ gives rise to two independent Hubble patches $\ell$ and $m$ after expanding for $\Delta N=\ln(2)/3$.
Caption Elementary vertex of a stochastic tree, where one parent Hubble patch $i$ gives rise to two independent Hubble patches $\ell$ and $m$ after expanding for $\Delta N=\ln(2)/3$.
Example of a stochastic tree, made of multiple elementary vertices of the type shown in \cref{fig:elementary:tree}. The leaves are Hubble patches where inflation ends, and the patch labels correspond to their topological coordinates in the tree (see main text).
Caption Example of a stochastic tree, made of multiple elementary vertices of the type shown in \cref{fig:elementary:tree}. The leaves are Hubble patches where inflation ends, and the patch labels correspond to their topological coordinates in the tree (see main text).
 : $\Delta N$: we divide the $x$-axis.
Caption : $\Delta N$: we divide the $x$-axis.
 : $2 \Delta N$: we divide the $y$-axis.
Caption : $2 \Delta N$: we divide the $y$-axis.
 : $3 \Delta N$: we divide the $z$-axis.
Caption : $3 \Delta N$: we divide the $z$-axis.
 : Without PBHs.
Caption : Without PBHs.
 : With PBHs.
Caption : With PBHs.
Example of a tree realization with five PBHs in the flat-well toy model, with $\mu=0.8$ and starting from $\phi=\Delta\phi$. This is the same realization as \cref{fig:cmap}. The black patches are those for which the coarse-shelled curvature perturbation, used as a proxy for the compaction function, exceeds the PBH formation threshold.
Caption Example of a tree realization with five PBHs in the flat-well toy model, with $\mu=0.8$ and starting from $\phi=\Delta\phi$. This is the same realization as \cref{fig:cmap}. The black patches are those for which the coarse-shelled curvature perturbation, used as a proxy for the compaction function, exceeds the PBH formation threshold.
 : Probability distribution of the final volume.
Caption : Probability distribution of the final volume.
 : Probability distribution of the volume-averaged expansion.
Caption : Probability distribution of the volume-averaged expansion.
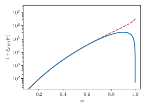
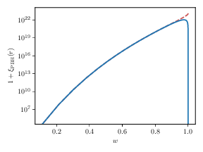
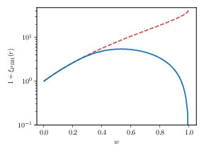
Volume-weighted probability distribution of the first-passage time $\mathcal{N}_{x_*\to x_\mathrm{end}}$ through the end-of-inflation hypersurface, in the flat well for $\mu = 0.6, 0.7, 0.8, 0.85, 0.89$ and $x_*=1$. These were obtained with, respectively, $10^{11}, 10^{11}, 5\times 10^{10}, 2\times 10^{10}, 10^{10}$ trees. Full coloured lines stand for the results of \texttt{FOREST}, whereas black dashed lines represent the analytical formula~\eqref{eq:FPTVolWeight}.
Caption Volume-weighted probability distribution of the first-passage time $\mathcal{N}_{x_*\to x_\mathrm{end}}$ through the end-of-inflation hypersurface, in the flat well for $\mu = 0.6, 0.7, 0.8, 0.85, 0.89$ and $x_*=1$. These were obtained with, respectively, $10^{11}, 10^{11}, 5\times 10^{10}, 2\times 10^{10}, 10^{10}$ trees. Full coloured lines stand for the results of \texttt{FOREST}, whereas black dashed lines represent the analytical formula~\eqref{eq:FPTVolWeight}.
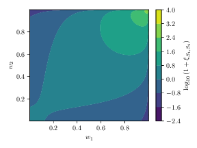
 : Mass fraction of PBHs.
Caption : Mass fraction of PBHs.
 : PBH mass distribution.
Caption : PBH mass distribution.
Different prescriptions for the branching time.
Caption Different prescriptions for the branching time.
Different prescriptions for the branching time.
Caption Different prescriptions for the branching time.
Different prescriptions for the branching time.
Caption Different prescriptions for the branching time.
Example tree considered in \cref{sec:discretization:artefact}.
Caption Example tree considered in \cref{sec:discretization:artefact}.
 : $\mu=0.6$, $10^7$ trees
Caption : $\mu=0.6$, $10^7$ trees
 : $\mu=0.8$, $10^5$ trees
Caption : $\mu=0.8$, $10^5$ trees
 : $\mu=0.6$, $10^7$ trees
Caption : $\mu=0.6$, $10^7$ trees
 : $\mu=0.8$, $10^7$ trees
Caption : $\mu=0.8$, $10^7$ trees
Demonstration for \cref{eq:alpha} using of the binary representation of nodes $i$ and $j = i+d$. In this example, $i=1101001_2 = 105$ and $j= 1101111_2=111$ are distant by $d=6$. One has $q = 3$ (three green bits) and $q_\mathrm{T} - q = 3$ (three red bits).
Caption Demonstration for \cref{eq:alpha} using of the binary representation of nodes $i$ and $j = i+d$. In this example, $i=1101001_2 = 105$ and $j= 1101111_2=111$ are distant by $d=6$. One has $q = 3$ (three green bits) and $q_\mathrm{T} - q = 3$ (three red bits).
References
  • [72] , J. Felsenstein, Inferring Phylogenies, Sinauer Associates, Sunderland, Massachusetts, U.S.A. (2004).
  • [76] , I. Hanski, Metapopulation Ecology, Oxford University Press (1999).
  • [114] Vincent Vennin: Stochastic inflation and primordial black holes, 2020, 2020
  • [1] Daniel J. Eisenstein, "Detection of the Baryon Acoustic Peak in the Large-Scale Correlation Function of SDSS Luminous Red Galaxies", Astrophys.J.,633,560-574, DOI: 10.1086/466512
  • [2] N. Aghanim, "Planck 2018 results. I. Overview and the cosmological legacy of Planck", Astron.Astrophys.,641,A1, DOI: 10.1051/0004-6361/201833880
  • [3] Mikhail M. Ivanov, Marko Simonović, Matias Zaldarriaga, "Cosmological Parameters from the BOSS Galaxy Power Spectrum", JCAP,2005,042, DOI: 10.1088/1475-7516/2020/05/042
  • [4] Viatcheslav F. Mukhanov, G. V. Chibisov, "Quantum Fluctuations and a Nonsingular Universe", JETP Lett.,33,532-535
  • [5] Viatcheslav F. Mukhanov, G. V. Chibisov, "The Vacuum energy and large scale structure of the universe", Sov.Phys.JETP,56,258-265
  • [6] Alexei A. Starobinsky, "Dynamics of Phase Transition in the New Inflationary Universe Scenario and Generation of Perturbations", Phys.Lett.B,117,175-178, DOI: 10.1016/0370-2693(82)90541-X
  • [7] Alan H. Guth, S. Y. Pi, "Fluctuations in the New Inflationary Universe", Phys.Rev.Lett.,49,1110-1113, DOI: 10.1103/PhysRevLett.49.1110
  • [8] S. W. Hawking, "The Development of Irregularities in a Single Bubble Inflationary Universe", Phys.Lett.B,115,295, DOI: 10.1016/0370-2693(82)90373-2
  • [9] James M. Bardeen, Paul J. Steinhardt, Michael S. Turner, "Spontaneous Creation of Almost Scale - Free Density Perturbations in an Inflationary Universe", Phys.Rev.D,28,679, DOI: 10.1103/PhysRevD.28.679
  • [10] Alexei A. Starobinsky, I. M. Khalatnikov, V. P. Mineev, "A New Type of Isotropic Cosmological Models Without Singularity", Phys.Lett.B,91,99-102, DOI: 10.1016/0370-2693(80)90670-X
  • [11] Katsuhiko Sato, "First-order phase transition of a vacuum and the expansion of the Universe", Mon.Not.Roy.Astron.Soc.,195,467-479, DOI: 10.1093/mnras/195.3.467
  • [12] Alan H. Guth, Li-Zhi Fang, R. Ruffini, "The Inflationary Universe: A Possible Solution to the Horizon and Flatness Problems", Phys.Rev.D,23,347-356, DOI: 10.1103/PhysRevD.23.347
  • [13] Andrei D. Linde, Li-Zhi Fang, R. Ruffini, "A New Inflationary Universe Scenario: A Possible Solution of the Horizon, Flatness, Homogeneity, Isotropy and Primordial Monopole Problems", Phys.Lett.B,108,389-393, DOI: 10.1016/0370-2693(82)91219-9
  • [14] Andreas Albrecht, Paul J. Steinhardt, Li-Zhi Fang, R. Ruffini, "Cosmology for Grand Unified Theories with Radiatively Induced Symmetry Breaking", Phys.Rev.Lett.,48,1220-1223, DOI: 10.1103/PhysRevLett.48.1220
  • [15] Andrei D. Linde, "Chaotic Inflation", Phys.Lett.B,129,177-181, DOI: 10.1016/0370-2693(83)90837-7
  • [16] E. Asencio, I. Banik, P. Kroupa, "A massive blow for ΛCDM - the high redshift, mass, and collision velocity of the interacting galaxy cluster El Gordo contradicts concordance cosmology", Mon.Not.Roy.Astron.Soc.,500,5249-5267, DOI: 10.1093/mnras/staa3441
  • [17] Anthony H. Gonzalez, S. A. Stanford, Mark Brodwin, Cosimo Fedeli, "IDCS J1426.5+3508: Cosmological implications of a massive, strong lensing cluster at Z = 1.75", Astrophys.J.,753,163, DOI: 10.1088/0004-637X/753/2/163
  • [18] S. L. Finkelstein, "A Rapidly Star-forming Galaxy 700 Million Years After the Big Bang at z=7.51", Nature,502,524, DOI: 10.1038/nature12657
  • [19] Anna-Christina Eilers, Robert A. Simcoe, Minghao Yue, Ruari Mackenzie, "EIGER. III. JWST/NIRCam Observations of the Ultraluminous High-redshift Quasar J0100+2802", Astrophys.J.,950,68, DOI: 10.3847/1538-4357/acd776
  • [20] C T Donnan, D J McLeod, J S Dunlop, R J McLure, "The evolution of the galaxy UV luminosity function at redshifts z ≃ 8 - 15 from deep JWST and ground-based near-infrared imaging", Mon.Not.Roy.Astron.Soc.,518,6011-6040, DOI: 10.1093/mnras/stac3472
  • [21] Yuichi Harikane, Masami Ouchi, Masamune Oguri, Yoshiaki Ono, Kimihiko Nakajima, Yuki Isobe, Hiroya Umeda, Ken Mawatari, Yechi Zhang: A Comprehensive Study of Galaxies at z 9-16 Found in the Early JWST Data: Ultraviolet Luminosity Functions and Cosmic Star Formation History at the Pre-reionization Epoch, 2023, Astrophys. J. Suppl. 2023 265 , DOI: 10.3847/1538-4365/acaaa9(arXiv:, arXiv: 2208.01612)
  • [22] Rohan P. Naidu, Pascal A. Oesch, Pieter van Dokkum, Erica J. Nelson, "Two Remarkably Luminous Galaxy Candidates at z ≈ 10-12 Revealed by JWST", Astrophys.J.Lett.,940,L14, DOI: 10.3847/2041-8213/ac9b22
  • [23] Steven L. Finkelstein, Micaela B. Bagley, Pablo Arrabal Haro, Mark Dickinson, "A Long Time Ago in a Galaxy Far, Far Away: A Candidate z ∼ 12 Galaxy in Early JWST CEERS Imaging", Astrophys.J.Lett.,940,L55, DOI: 10.3847/2041-8213/ac966e
  • [24] Hakim Atek, Marko Shuntov, Lukas J Furtak, Johan Richard, "Revealing galaxy candidates out to z ∼ 16 with JWST observations of the lensing cluster SMACS0723", Mon.Not.Roy.Astron.Soc.,519,1201-1220, DOI: 10.1093/mnras/stac3144
  • [25] Guido Roberts-Borsani, Takahiro Morishita, Tommaso Treu, Gabriel Brammer, "Early Results from GLASS-JWST. I: Confirmation of Lensed z ≥ 7 Lyman-break Galaxies behind the Abell 2744 Cluster with NIRISS", Astrophys.J.Lett.,938,L13, DOI: 10.3847/2041-8213/ac8e6e
  • [26] Marco Castellano, Adriano Fontana, Tommaso Treu, Paola Santini, "Early Results from GLASS-JWST. III. Galaxy Candidates at z ∼ 9-15*", Astrophys.J.Lett.,938,L15, DOI: 10.3847/2041-8213/ac94d0
  • [27] P. Santini, A. Fontana, M. Castellano, N. Leethochawalit, "Early Results from GLASS-JWST. XI. Stellar Masses and Mass-to-light Ratio of z 7 Galaxies", Astrophys.J.Lett.,942,L27, DOI: 10.3847/2041-8213/ac9586
  • [28] N J Adams, C J Conselice, L. Ferreira, D. Austin, "Discovery and properties of ultra-high redshift galaxies (9 amp;lt; z amp;lt; 12) in the JWST ERO SMACS 0723 Field", Mon.Not.Roy.Astron.Soc.,518,4755-4766, DOI: 10.1093/mnras/stac3347
  • [29] Albert Escrivà, Florian Kuhnel, Yuichiro Tada, Manuel Arca Sedda, Elisa Bortolas, Mario Spera: Primordial Black Holes, 2022, 2022 , DOI: 10.1016/B978-0-32-395636-9.00012-8(arXiv:, arXiv: 2211.05767)
  • [30] Bernard Carr, Sebastien Clesse, Juan Garcia-Bellido, Michael Hawkins, "Observational evidence for primordial black holes: A positivist perspective", Phys.Rept.,1054,1-68, DOI: 10.1016/j.physrep.2023.11.005
  • [31] Eleni Bagui, "Primordial black holes and their gravitational-wave signatures", Living Rev.Rel.,28,1, DOI: 10.1007/s41114-024-00053-w
  • [32] Kishore N. Ananda, Chris Clarkson, David Wands, "The Cosmological gravitational wave background from primordial density perturbations", Phys.Rev.D,75,123518, DOI: 10.1103/PhysRevD.75.123518
  • [33] Daniel Baumann, Paul J. Steinhardt, Keitaro Takahashi, Kiyotomo Ichiki, "Gravitational Wave Spectrum Induced by Primordial Scalar Perturbations", Phys.Rev.D,76,084019, DOI: 10.1103/PhysRevD.76.084019
  • [34] J. Antoniadis, "The second data release from the European Pulsar Timing Array - IV. Implications for massive black holes, dark matter, and the early Universe", Astron.Astrophys.,685,A94, DOI: 10.1051/0004-6361/202347433
  • [35] Adeela Afzal, "The NANOGrav 15 yr Data Set: Search for Signals from New Physics", Astrophys.J.Lett.,951,L11, DOI: 10.3847/2041-8213/acdc91
  • [36] D. S. Salopek, J. R. Bond, "Nonlinear evolution of long wavelength metric fluctuations in inflationary models", Phys.Rev.D,42,3936-3962, DOI: 10.1103/PhysRevD.42.3936
  • [37] Misao Sasaki, Ewan D. Stewart, "A General analytic formula for the spectral index of the density perturbations produced during inflation", Prog.Theor.Phys.,95,71-78, DOI: 10.1143/PTP.95.71
  • [38] David Wands, Karim A. Malik, David H. Lyth, Andrew R. Liddle, "A New approach to the evolution of cosmological perturbations on large scales", Phys.Rev.D,62,043527, DOI: 10.1103/PhysRevD.62.043527
  • [39] David H. Lyth, David Wands, "Conserved cosmological perturbations", Phys.Rev.D,68,103515, DOI: 10.1103/PhysRevD.68.103515
  • [40] G. I. Rigopoulos, E. P. S. Shellard, "The separate universe approach and the evolution of nonlinear superhorizon cosmological perturbations", Phys.Rev.D,68,123518, DOI: 10.1103/PhysRevD.68.123518
  • [41] David H. Lyth, Yeinzon Rodriguez, "The Inflationary prediction for primordial non-Gaussianity", Phys.Rev.Lett.,95,121302, DOI: 10.1103/PhysRevLett.95.121302
  • [42] Danilo Artigas, Julien Grain, Vincent Vennin, "Hamiltonian formalism for cosmological perturbations: the separate-universe approach", JCAP,2202,001, DOI: 10.1088/1475-7516/2022/02/001
  • [43] Joseph H. P. Jackson, Hooshyar Assadullahi, Andrew D. Gow, Kazuya Koyama, "The separate-universe approach and sudden transitions during inflation", JCAP,2405,053, DOI: 10.1088/1475-7516/2024/05/053
  • [44] Alexei A. Starobinsky, "Multicomponent de Sitter (Inflationary) Stages and the Generation of Perturbations", JETP Lett.,42,152-155
  • [45] Misao Sasaki, Takahiro Tanaka, "Superhorizon scale dynamics of multiscalar inflation", Prog.Theor.Phys.,99,763-782, DOI: 10.1143/PTP.99.763
  • [46] David H. Lyth, Karim A. Malik, Misao Sasaki, "A General proof of the conservation of the curvature perturbation", JCAP,0505,004, DOI: 10.1088/1475-7516/2005/05/004
  • [47] Alexei A. Starobinsky, "STOCHASTIC DE SITTER (INFLATIONARY) STAGE IN THE EARLY UNIVERSE", Lect.Notes Phys.,246,107-126, DOI: 10.1007/3-540-16452-9_6
  • [48] K. Enqvist, S. Nurmi, D. Podolsky, G. I. Rigopoulos, "On the divergences of inflationary superhorizon perturbations", JCAP,0804,025, DOI: 10.1088/1475-7516/2008/04/025
  • [49] Tomohiro Fujita, Masahiro Kawasaki, Yuichiro Tada, Tomohiro Takesako, "A new algorithm for calculating the curvature perturbations in stochastic inflation", JCAP,1312,036, DOI: 10.1088/1475-7516/2013/12/036
  • [50] Vincent Vennin, Alexei A. Starobinsky, "Correlation Functions in Stochastic Inflation", Eur.Phys.J.C,75,413, DOI: 10.1140/epjc/s10052-015-3643-y
  • [51] Chris Pattison, Vincent Vennin, Hooshyar Assadullahi, David Wands, "Quantum diffusion during inflation and primordial black holes", JCAP,1710,046, DOI: 10.1088/1475-7516/2017/10/046
  • [52] Jose María Ezquiaga, Juan García-Bellido, Vincent Vennin, "The exponential tail of inflationary fluctuations: consequences for primordial black holes", JCAP,2003,029, DOI: 10.1088/1475-7516/2020/03/029
  • [53] George Panagopoulos, Eva Silverstein: Primordial Black Holes from non-Gaussian tails, 2019, 2019 (arXiv:, arXiv: 1906.02827)
  • [54] Daniel G. Figueroa, Sami Raatikainen, Syksy Rasanen, Eemeli Tomberg, "Non-Gaussian Tail of the Curvature Perturbation in Stochastic Ultraslow-Roll Inflation: Implications for Primordial Black Hole Production", Phys.Rev.Lett.,127,101302, DOI: 10.1103/PhysRevLett.127.101302
  • [55] Chris Pattison, Vincent Vennin, David Wands, Hooshyar Assadullahi, "Ultra-slow-roll inflation with quantum diffusion", JCAP,2104,080, DOI: 10.1088/1475-7516/2021/04/080
  • [56] Eemeli Tomberg, "A numerical approach to stochastic inflation and primordial black holes", J.Phys.Conf.Ser.,2156,012010, DOI: 10.1088/1742-6596/2156/1/012010
  • [57] Gerasimos Rigopoulos, Ashley Wilkins, "Inflation is always semi-classical: diffusion domination overproduces Primordial Black Holes", JCAP,2112,027, DOI: 10.1088/1475-7516/2021/12/027
  • [58] Ana Achucarro, Sebastian Cespedes, Anne-Christine Davis, Gonzalo A. Palma, "The hand-made tail: non-perturbative tails from multifield inflation", JHEP,2205,052, DOI: 10.1007/JHEP05(2022)052
  • [59] Jose María Ezquiaga, Juan García-Bellido, Vincent Vennin, "Massive Galaxy Clusters Like El Gordo Hint at Primordial Quantum Diffusion", Phys.Rev.Lett.,130,121003, DOI: 10.1103/PhysRevLett.130.121003
  • [60] Chiara Animali, Vincent Vennin, "Primordial black holes from stochastic tunnelling", JCAP,2302,043, DOI: 10.1088/1475-7516/2023/02/043
  • [61] Yi-Fu Cai, Xiao-Han Ma, Misao Sasaki, Dong-Gang Wang, "Highly non-Gaussian tails and primordial black holes from single-field inflation", JCAP,2212,034, DOI: 10.1088/1475-7516/2022/12/034
  • [62] Andrew D. Gow, Hooshyar Assadullahi, Joseph H. P. Jackson, Kazuya Koyama, "Non-perturbative non-Gaussianity and primordial black holes", EPL,142,49001, DOI: 10.1209/0295-5075/acd417
  • [63] Vadim Briaud, Vincent Vennin, "Uphill inflation", JCAP,2306,029, DOI: 10.1088/1475-7516/2023/06/029
  • [64] Vincent Vennin, David Wands: Quantum diffusion and large primordial perturbations from inflation, 2024, 2024 (arXiv:, arXiv: 2402.12672)
  • [65] Ryoto Inui, Hayato Motohashi, Shi Pi, Yuichiro Tada, "Constant roll and non-Gaussian tail in light of logarithmic duality", JCAP,2502,042, DOI: 10.1088/1475-7516/2025/02/042
  • [66] Devanshu Sharma, "Stochastic inflation and non-perturbative power spectrum beyond slow roll", JCAP,2503,017, DOI: 10.1088/1475-7516/2025/03/017
  • [67] Kenta Ando, Vincent Vennin, "Power spectrum in stochastic inflation", JCAP,2104,057, DOI: 10.1088/1475-7516/2021/04/057
  • [68] Yuichiro Tada, Vincent Vennin, "Statistics of coarse-grained cosmological fields in stochastic inflation", JCAP,2202,021, DOI: 10.1088/1475-7516/2022/02/021
  • [69] Chiara Animali, Vincent Vennin, "Clustering of primordial black holes from quantum diffusion during inflation", JCAP,2408,026, DOI: 10.1088/1475-7516/2024/08/026
  • [70] Andrei D. Linde, Dmitri A. Linde, Arthur Mezhlumian, "From the Big Bang theory to the theory of a stationary universe", Phys.Rev.D,49,1783-1826, DOI: 10.1103/PhysRevD.49.1783
  • [71] Mudit Jain, Mark P. Hertzberg, "Statistics of Inflating Regions in Eternal Inflation", Phys.Rev.D,100,023513, DOI: 10.1103/PhysRevD.100.023513
  • [73] Roy M Anderson, Robert M May: Infectious Diseases of Humans: Dynamics and Control, Oxford University PressOxford, 1991, 1991
  • [74] Leo Breiman, "Random Forests", Machine Learning,45,5-32, DOI: 10.1023/A:1010933404324
  • [75] Paul Glasserman: Monte Carlo Methods in Financial Engineering, Springer New York, 2003, 2003
  • [77] William E. East, Matthew Kleban, Andrei Linde, Leonardo Senatore, "Beginning inflation in an inhomogeneous universe", JCAP,1609,010, DOI: 10.1088/1475-7516/2016/09/010
  • [78] Katy Clough, Eugene A. Lim, Brandon S. DiNunno, Willy Fischler, "Robustness of Inflation to Inhomogeneous Initial Conditions", JCAP,1709,025, DOI: 10.1088/1475-7516/2017/09/025
  • [79] Jolyon K. Bloomfield, Patrick Fitzpatrick, Kiriakos Hilbert, David I. Kaiser, "Onset of inflation amid backreaction from inhomogeneities", Phys.Rev.D,100,063512, DOI: 10.1103/PhysRevD.100.063512
  • [80] Cristian Joana, Sébastien Clesse, "Inhomogeneous preinflation across Hubble scales in full general relativity", Phys.Rev.D,103,083501, DOI: 10.1103/PhysRevD.103.083501
  • [81] Maxence Corman, William E. East, "Starting inflation from inhomogeneous initial conditions with momentum", JCAP,2310,046, DOI: 10.1088/1475-7516/2023/10/046
  • [82] Yoann L. Launay, Gerasimos I. Rigopoulos, E. Paul S. Shellard, "Stochastic inflation in general relativity", Phys.Rev.D,109,123523, DOI: 10.1103/PhysRevD.109.123523
  • [83] Gary N. Felder, Igor Tkachev, "LATTICEEASY: A Program for lattice simulations of scalar fields in an expanding universe", Comput.Phys.Commun.,178,929-932, DOI: 10.1016/j.cpc.2008.02.009
  • [84] Andrei V. Frolov, "DEFROST: A New Code for Simulating Preheating after Inflation", JCAP,0811,009, DOI: 10.1088/1475-7516/2008/11/009
  • [85] Richard Easther, Hal Finkel, Nathaniel Roth, "PSpectRe: A Pseudo-Spectral Code for (P)reheating", JCAP,1010,025, DOI: 10.1088/1475-7516/2010/10/025
  • [86] Daniel G. Figueroa, Adrien Florio, Francisco Torrenti, Wessel Valkenburg, "CosmoLattice: A modern code for lattice simulations of scalar and gauge field dynamics in an expanding universe", Comput.Phys.Commun.,283,108586, DOI: 10.1016/j.cpc.2022.108586
  • [87] Angelo Caravano, Eiichiro Komatsu, Kaloian D. Lozanov, Jochen Weller, "Lattice simulations of inflation", JCAP,2112,010, DOI: 10.1088/1475-7516/2021/12/010
  • [88] Yurino Mizuguchi, Tomoaki Murata, Yuichiro Tada, "STOLAS: STOchastic LAttice Simulation of cosmic inflation", JCAP,2412,050, DOI: 10.1088/1475-7516/2024/12/050
  • [89] Masaru Shibata, Misao Sasaki, "Black hole formation in the Friedmann universe: Formulation and computation in numerical relativity", Phys.Rev.D,60,084002, DOI: 10.1103/PhysRevD.60.084002
  • [90] Tomohiro Harada, Chul-Moon Yoo, Tomohiro Nakama, Yasutaka Koga, "Cosmological long-wavelength solutions and primordial black hole formation", Phys.Rev.D,91,084057, DOI: 10.1103/PhysRevD.91.084057
  • [91] Ilia Musco, "Threshold for primordial black holes: Dependence on the shape of the cosmological perturbations", Phys.Rev.D,100,123524, DOI: 10.1103/PhysRevD.100.123524
  • [92] Lucas Pinol, Sébastien Renaux-Petel, Yuichiro Tada, "A manifestly covariant theory of multifield stochastic inflation in phase space: solving the discretisation ambiguity in stochastic inflation", JCAP,2104,048, DOI: 10.1088/1475-7516/2021/04/048
  • [93] Hassan Firouzjahi, Amin Nassiri-Rad, Mahdiyar Noorbala, "Stochastic Ultra Slow Roll Inflation", JCAP,1901,040, DOI: 10.1088/1475-7516/2019/01/040
  • [94] Chris Pattison, Vincent Vennin, Hooshyar Assadullahi, David Wands, "Stochastic inflation beyond slow roll", JCAP,1907,031, DOI: 10.1088/1475-7516/2019/07/031
  • [95] Guillermo Ballesteros, Julián Rey, Marco Taoso, Alfredo Urbano, "Stochastic inflationary dynamics beyond slow-roll and consequences for primordial black hole formation", JCAP,2008,043, DOI: 10.1088/1475-7516/2020/08/043
  • [96] Sami Raatikainen, Syksy Räsänen, Eemeli Tomberg, "Primordial Black Hole Compaction Function from Stochastic Fluctuations in Ultraslow-Roll Inflation", Phys.Rev.Lett.,133,121403, DOI: 10.1103/PhysRevLett.133.121403
  • [97] Joseph H. P. Jackson, Hooshyar Assadullahi, Andrew D. Gow, Kazuya Koyama, "Stochastic inflation beyond slow roll: noise modelling and importance sampling", JCAP,2504,073, DOI: 10.1088/1475-7516/2025/04/073
  • [98] F. Finelli, G. Marozzi, A. A. Starobinsky, G. P. Vacca, "Stochastic growth of quantum fluctuations during slow-roll inflation", Phys.Rev.D,82,064020, DOI: 10.1103/PhysRevD.82.064020
  • [99] Julien Grain, Vincent Vennin, "Stochastic inflation in phase space: Is slow roll a stochastic attractor?", JCAP,1705,045, DOI: 10.1088/1475-7516/2017/05/045
  • [100] Peter E. Kloeden, Eckhard Platen: Numerical Solution of Stochastic Differential Equations, Springer Berlin Heidelberg, 1992, 1992
  • [101] , P. Auclair, Forest: Fotran recursive exploration of stochastic trees, (2025). , DOI: 10.5281/zenodo.15235932
  • [102] Sam Young, Christian T. Byrnes, Misao Sasaki, "Calculating the mass fraction of primordial black holes", JCAP,1407,045, DOI: 10.1088/1475-7516/2014/07/045
  • [103] Ilia Musco, Valerio De Luca, Gabriele Franciolini, Antonio Riotto, "Threshold for primordial black holes. II. A simple analytic prescription", Phys.Rev.D,103,063538, DOI: 10.1103/PhysRevD.103.063538
  • [104] Alex Kehagias, Davide Perrone, Antonio Riotto, "Why the universal threshold for primordial black hole formation is universal", Class.Quant.Grav.,42,055010, DOI: 10.1088/1361-6382/adaffc
  • [105] Sam Young, "The primordial black hole formation criterion re-examined: Parametrisation, timing and the choice of window function", Int.J.Mod.Phys.D,29,2030002, DOI: 10.1142/S0218271820300025
  • [106] Koki Tokeshi, Keisuke Inomata, Jun'ichi Yokoyama, "Window function dependence of the novel mass function of primordial black holes", JCAP,2012,038, DOI: 10.1088/1475-7516/2020/12/038
  • [107] Alba Kalaja, Nicola Bellomo, Nicola Bartolo, Daniele Bertacca, "From Primordial Black Holes Abundance to Primordial Curvature Power Spectrum (and back)", JCAP,1910,031, DOI: 10.1088/1475-7516/2019/10/031
  • [108] Cristiano Germani, Ilia Musco, "Abundance of Primordial Black Holes Depends on the Shape of the Inflationary Power Spectrum", Phys.Rev.Lett.,122,141302, DOI: 10.1103/PhysRevLett.122.141302
  • [109] Albert Escrivà, Cristiano Germani, Ravi K. Sheth, "Universal threshold for primordial black hole formation", Phys.Rev.D,101,044022, DOI: 10.1103/PhysRevD.101.044022
  • [110] Jens C. Niemeyer, K. Jedamzik, "Near-critical gravitational collapse and the initial mass function of primordial black holes", Phys.Rev.Lett.,80,5481-5484, DOI: 10.1103/PhysRevLett.80.5481
  • [111] Karsten Jedamzik, "The Cloud in cloud problem in the Press-Schechter formalism of hierarchical structure formation", Astrophys.J.,448,1-17, DOI: 10.1086/175936
  • [112] Sergei Winitzki, "Reheating-volume measure for random-walk inflation", Phys.Rev.D,78,063517, DOI: 10.1103/PhysRevD.78.063517
  • [113] Sergei Dubovsky, Leonardo Senatore, Giovanni Villadoro, "The Volume of the Universe after Inflation and de Sitter Entropy", JHEP,0904,118, DOI: 10.1088/1126-6708/2009/04/118
  • [115] William H. Press, Paul Schechter, "Formation of galaxies and clusters of galaxies by selfsimilar gravitational condensation", Astrophys.J.,187,425-438, DOI: 10.1086/152650
  • [116] Alexei A. Starobinsky, Junichi Yokoyama, "Equilibrium state of a selfinteracting scalar field in the De Sitter background", Phys.Rev.D,50,6357-6368, DOI: 10.1103/PhysRevD.50.6357
  • [117] N. A. Chernikov, E. A. Tagirov, "Quantum theory of scalar fields in de Sitter space-time", Ann.Inst.H.Poincare A Phys.Theor.,9,109
  • [118] E. A. Tagirov, "Consequences of field quantization in de Sitter type cosmological models", Annals Phys.,76,561-579, DOI: 10.1016/0003-4916(73)90047-X
  • [119] T. S. Bunch, P. C. W. Davies, "Quantum Field Theory in de Sitter Space: Renormalization by Point Splitting", Proc.Roy.Soc.Lond.A,360,117-134, DOI: 10.1098/rspa.1978.0060
  • [120] Joseph H. P. Jackson, Hooshyar Assadullahi, Kazuya Koyama, Vincent Vennin, "Numerical simulations of stochastic inflation using importance sampling", JCAP,2210,067, DOI: 10.1088/1475-7516/2022/10/067
  • [121] Pierre Auclair, Baptiste Blachier, "Small-scale clustering of primordial black holes: Cloud-in-cloud and exclusion effects", Phys.Rev.D,109,123538, DOI: 10.1103/PhysRevD.109.123538
  • [122] Jose Francisco Nuño Siles, Juan García-Bellido Capdevila, "Primordial black hole clusters, phenomenology implications", Phys.Dark Univ.,47,101789, DOI: 10.1016/j.dark.2024.101789
  • [123] William R. Coulton, Oliver H. E. Philcox, Francisco Villaescusa-Navarro: The Impact of Non-Gaussian Primordial Tails on Cosmological Observables, 2024, 2024 (arXiv:, arXiv: 2406.15546)